Associated information
This page provides links to any policies, procedures, guidelines, legislation, websites or other material identified by the author as having a direct association with the document.
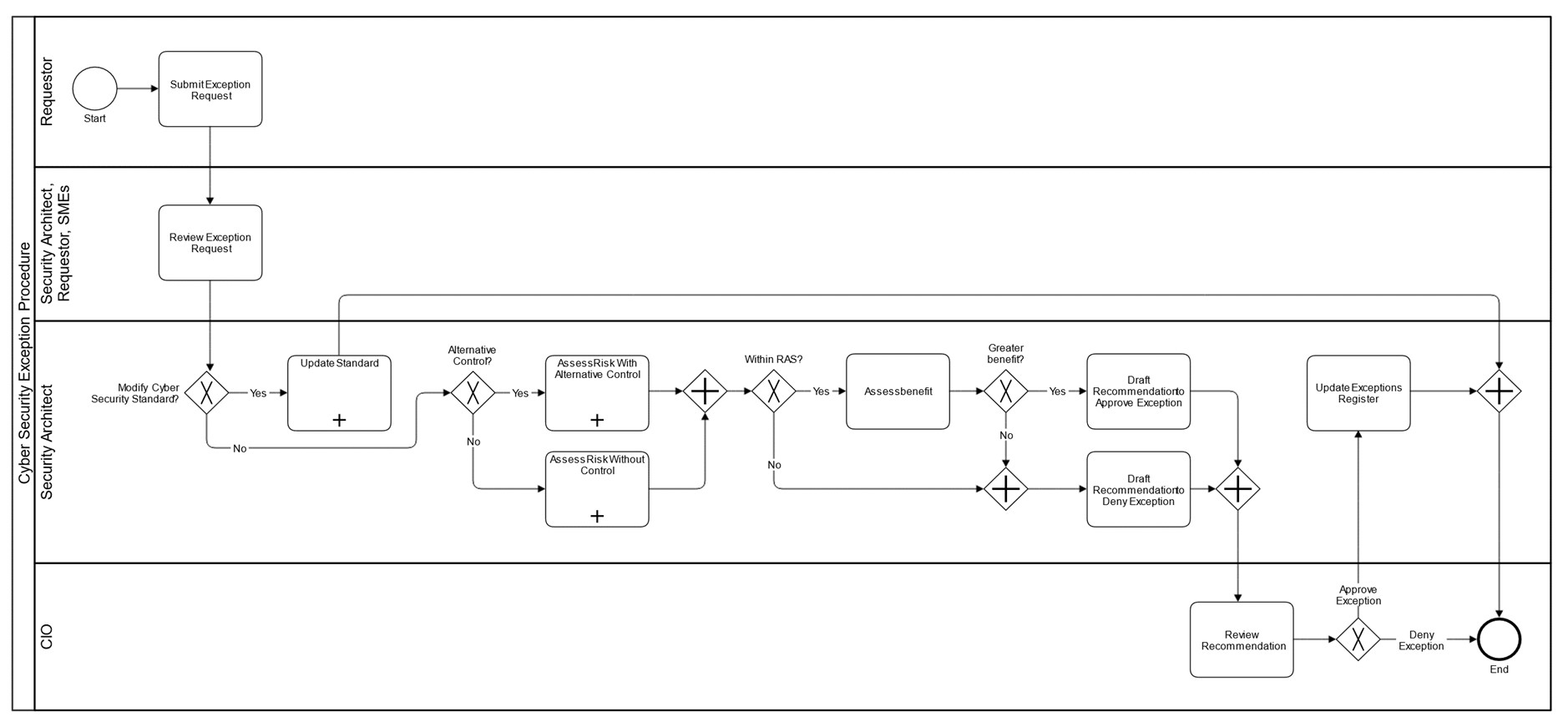
Cyber Security Exceptions Procedure
Documents
Cyber Security Policy
Information and Communication Technology Policy
Website Links
Cyber Security Framework
Cyber Security Risk and Assurance Request Form
IT Procedures, Frameworks and Standards
Privacy
Other Electronic Publications
Cyber Security Exceptions Procedure Process (137.45 KB)